Название брендаНетТовары для ремонтаЭлектрическийЕдиница измерения100000015Метод продажsell_by_pieceКоличество1Вес в упаковке0.500Размер в упаковке, Длина, см10Размер в упаковке, Ширина, см10Размер в упаковке, Высота, см10
Unavailable in Russian Federation
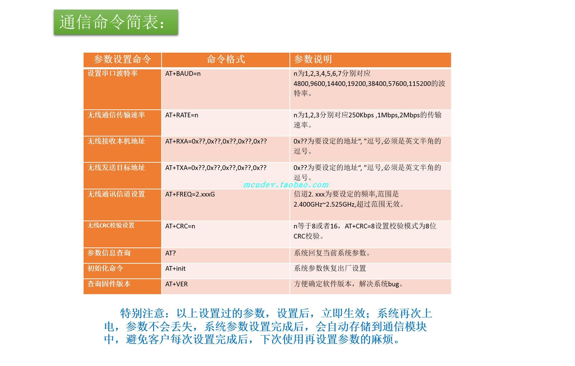
Беспроводной последовательный порт nRF24L01 сигнальная связь 2.4g Высокая мощность, дальность, Стабильная и надежная Прозрачная передача данных, простая Настройка протокола, Sup порт atinstructs












Отзывы о других товарах
[2019-12-12 21:18:39]Маргарита: Я давно искала пальто на зиму,мне хотелось что-то стильное,современное ,но и теплое.Искала везде :в отделах Торговых Центров,на различных сайтах интернет магазинов.И тут мне посоветовала знакомая обратить внимание на товары с Aliexpress.Я обратила внимание на эту модель по многим причинам.Хороший крой и ...Читать полностью...
[2019-12-12 23:53:36]Ольга: Слышала много положительных отзывов об интернет-магазине Aliexpress, но никак не решалась сделать заказ. Однако с рождением ребенка мое мнение поменялось, так как цены на одежду на Aliexpress значительно отличаются от магазинных. Я заказала комплект для малыша. Очень понравилось, что туда входит ...Читать полностью...
[2019-12-12 22:13:11]Мария: Искала нечто сексуальное для вечеринок. Здесь же что ни деталь, то просто воплощение страстности. Эти следы огромных напомаженных губ, открытая спина, обтягивающий фасон. Юбка у меня заканчивается ниже, чем тут у модели, поскольку я миниатюрного роста. Но платье не теряет соблазнительности ...Читать полностью...
[2019-12-12 22:36:06]Анна: Посмотрела на цены на очки у себя в городе и решила заказать такие через aliexpress. Получилось нааамного дешевле) Очки неплохого качества (особенно в соотношении с их ценой). Выдержали несколько падений, все цело, ничего не разбито, только парочка малюсеньких царапинок на стекле. ...Читать полностью...
[2019-12-13 12:34:42]Елена: Заказываю всегда помногу товаров на aliexpress. К счастью магазин еще н разу не разочаровал меня качеством товаров. Заказала эту футболку размера S. Через три недели получила заказанную вещь, в хорошей упаковке без повреждения. Полученная футболка оказалась именно такой, как я хотела, ...Читать полностью...