Настройка светодиодный мигает последним, последний на S2 плюс один, между 0 и 9 циклов, цифровой, чем больше, тем быстрее часы, нажмите S1, чтобы подтвердить настройку и вернуться на дисплей часов. Набор.
Список:
|
Имя |
Спецификация |
Количество |
Серийный номер |
|
Сопротивление 0,25 Вт |
4,7 к |
5 |
R1.R3-R6 |
|
Исключение |
470*9 |
1 |
R2 |
|
Электролитический конденсатор |
10 мкФ |
1 |
C1 |
|
|
100 мкФ |
1 |
C4 |
|
Керамический конденсатор |
30p |
2 |
C2, C3 |
|
|
104 |
1 |
C5 |
|
Диод |
Ин4007 |
2 |
D1, D2 |
|
Трубка Nixie |
0,4" |
1 |
DS1 |
|
Кварцевый генератор |
12HMz |
1 |
Т1 |
|
Клавишный переключатель |
6*6 |
2 |
S1, S2 |
|
Audion |
8550 |
1 |
Q1 |
|
Синглчип |
AT89C2051 |
1 |
V1 |
|
Разъем |
Дип20 |
1 |
|
|
Зуммер |
5 В |
1 |
V2 |
|
Терминал |
KF126-2P |
1 |
J1 |
|
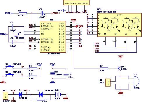
Схема |
|
1 |
|

Посылка входит:
1 x AT89C2051 цифровые 4-битные электронные часы, набор для самостоятельного изготовления
|
|
|
|
|
|
|
|
|
|
|
|
|
|
|
|
|
|
|
|
|
|
|
|
|
|
|
|
|
|
Отзывы о других товарах
[2019-12-12 22:51:26]Мила: Наверное, наиболее любимые мои аксессуары это те, которые я выбираю для своего телефона. И чаще всего я ищу их на aliexpress.В этот раз мой выбор на чехлы. В преддверии новогодних праздников хотелось чего-то более яркого и весёлого. И ярко-блестящие чехлы оказались ...Читать полностью...
[2019-12-12 22:50:44]Наталья : Весной заказывала этот купальник в чёрном цвете, правда через aliexpress. Смотрится просто супер, качество хорошее. Размер соответствует данным в размерной таблице. Выгодно подчёркивает грудь. Пережил поездку на море, сейчас хожу в нем в бассейн, цвет не потускнел, даже если со временем ...Читать полностью...
[2019-12-12 23:31:39]Ольга: Заказывала часики на сайте Aliexpress. Заказала по просьбе дочери. Доставка была достаточно быстрой, через 20 дней уже на почте. Выглядят часы точно также, как на фотографии продавца. Заказали с белым ремешком, хорошо прошит нитками, ничего не торчит. Стразы все на месте. ...Читать полностью...
[2019-12-12 22:36:06]Анна: Посмотрела на цены на очки у себя в городе и решила заказать такие через aliexpress. Получилось нааамного дешевле) Очки неплохого качества (особенно в соотношении с их ценой). Выдержали несколько падений, все цело, ничего не разбито, только парочка малюсеньких царапинок на стекле. ...Читать полностью...
[2019-12-12 21:22:20]Анастасия: Заказывала такие джинсы на Aliexpress, это супер вещь! Можно было сменить надоевший беременный балахон на стильные джинсики) Очень удобные, вставка мягенькая, живот не давит, особенно актуально при том что работа у меня сидячая, но под конец рабочего дня ничего не передавлено. ...Читать полностью...